空压机制造- 苏州佳尔德压缩机销售有限公司
服务热线:
0512-6690 1190 / 400 0904 988
网站首页
公司简介
产品中心
新闻中心
在线留言
联系我们
产品展示
螺杆式空气压缩机
活塞式空气压缩机
后部处理设备
储气罐
福星ES系列
ZMT磁悬浮离心式空压机
ZS干式无油螺杆机
ZW无油水润滑螺杆空压机
制氮机
真空泵
无油压缩机
优质配件
更多
联系我们
苏州佳尔德压缩机销售有限公司
电话:0512—6690 1190
热线: 13806245169
400 0904 988
邮箱:JED66901190@163.com
地址:苏州吴中区横泾木东路7800号永磁变频空压机
行业新闻
网站首页
>
行业新闻
>
什么样的空压机才是节能空压机?
2020-03-17
点击数:4056
什么样的空压机才能真正算是节能空压机?节能空压机有哪些标准?打着节能空压机的旗号就真的节能吗?这可不一定哦,接下来我们就来说节能空压机的标准是什么?
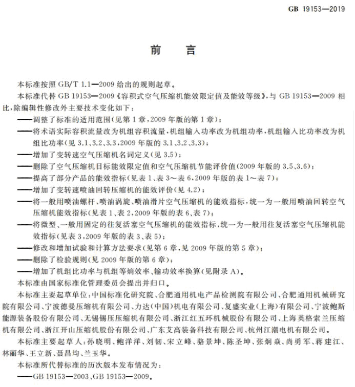
空压机行业重要标准——GB19153-2019《容积式空气压缩机能效限定值及能效等级》标准已于2019年12月31日发布,此标准将代替2009版标准,于2020年7月1日实施。
2009-2019,十年间,中国空压机行业发展日新月异,市场需求、技术发展等方面变化显著,新标准的修订正是为了满足行业发展和市场变化需要。那么,新标准具体有哪些变化?这些变化又反映了空压机的哪些发展?
增加变转速空压机定义及能效评价近十年,变频机市场份额不断扩大,2009版标准对此缺少定义及能效评价,2019年标准进行了修订,在3.5条款中对变转速空压机及变频技术进行定义,并在表2中规定了一般用变转速喷油回转空压机的能效等级。
重点二增加3公斤、5公斤低压机的能效等级针对纺织、玻璃等行业特定节能需求的低压机在市场上大为流行。此次新标准修订在表1一般用喷油回转空压机的能效等级上新增了3公斤、5公斤低压机的能效等级标准,此次新增的表2一般用变转速喷油回转空压机的能效等级也加入了3公斤、5公斤低压机的能效等级标准,使新标准更为完善。
重点三部分产品能效指标以22kW、7公斤一般用喷油回转空压机(风冷)为例,2009版标准一级能效标准为6.8kW/(m³/min),2019版则为6.4kW/(m³/min),了能效标准,这不仅表明近十年节能技术有了长足进步,也代表行业对能效认定了门槛。
上一条
节能空压机怎么选?什么品牌空压...
下一条
为什么说捷豹永磁螺杆机是纺织行...
相关新闻
2018年苏州工业智能博览会
空压机排气高温的几个原因
温馨提示!夏季空压机高温注意事...
网站首页
|
公司简介
|
产品中心
|
新闻中心
|
在线留言
|
联系我们
螺杆式空气压缩机 活塞式空气压缩机 后部处理设备 储气罐
版权所有:苏州佳尔德压缩机销售有限公司
苏ICP备16011908号
技术支持:
仕德伟
地址:苏州吴中区横泾木东路7800号永磁变频空压机
电话:0512-6690 1190
客服热线:400 0904 988
网站地图